Executive Summary
Role: Lead Product Designer, responsible for the end-to-end UX/UI design and strategic direction of a new enterprise SaaS application within Citrix’s App Delivery and Security (ADS) portfolio.
Challenge: Citrix sought to address an unmet market need by launching a new product for system administrators to deploy, monitor, and control internal and external applications. The challenge involved defining a complex product from scratch, integrating AI/ML capabilities, and ensuring scalability within a broad enterprise ecosystem.
Solution & Vision: Led the comprehensive product design, including defining the Information Architecture (IA), data-flow models, and core UX/UI for the new application. This involved close collaboration with Senior Principal Architects and cross-functional teams to align on a unified platform strategy and implement a pattern-level IA that integrated four existing products. A key component was designing the AI/ML framework and action policies to balance automation with user trust.
Key Contributions & Impact:
- Strategic Product Definition: Drove the product from initial concept to General Availability (GA), providing vision and guidance that directly shaped the business direction.
- Significant Funding & Team Growth: Design leadership directly contributed to doubling product funding and scaling the design team from 1 to 4 designers, alongside growing the engineering team from 43 to 125.
- AI/ML Integration: Defined and designed the foundational AI/ML framework and action policies, enabling intelligent automation within the platform.
- Information Architecture Unification: Co-designed and implemented a pattern-level IA that successfully unified four products under a cohesive portfolio, enhancing scalability and user experience.
- Cross-Functional Alignment: Led discovery sessions to identify ambiguity and dependencies, ensuring alignment across product management, engineering, and executive stakeholders.
Outcome: The successful launch and strategic growth of the new ADS product, driven by user-centered design and a scalable architecture, solidified Citrix’s position in the app delivery and security market and demonstrated the direct impact of design on business and organizational expansion.
Background
Citrix App Delivery and Security (ADS) was envisioned as a way for system administrators to deploy, monitor and control their company’s internal and external applications in a simple way while Citrix handled the complex management behind the scenes.
Problem
Executives identified an unmet need in the marketplace where modern product design and automations helped customers understand complex issues at-a-glance. I was brought in to design the initial concept into a full product that was eventually delivered to General Availability.
Solution
Through my design leadership of the product, I achieved the following deliverables:
- Designed a new application from concept to General Availability
- Provided vision and guidance that helped shape the direction of the business
- Doubled funding of the product halfway through its development, increasing engineering headcount to 125
- Designed Information Architecture (IA) and data-flow models with Senior Architects
- Defined and designed the action policies and artificial intelligence (AI)/machine learning (ML) framework
- Influenced other product groups across the organization to drive strategy and vision while effectively communicating ideas to executive leadership
- Led discovery sessions to identify ambiguity and dependencies while aligning with stakeholders to create actionable and attainable plans
Process
This case study focused on designing three key elements:
Information Architecture
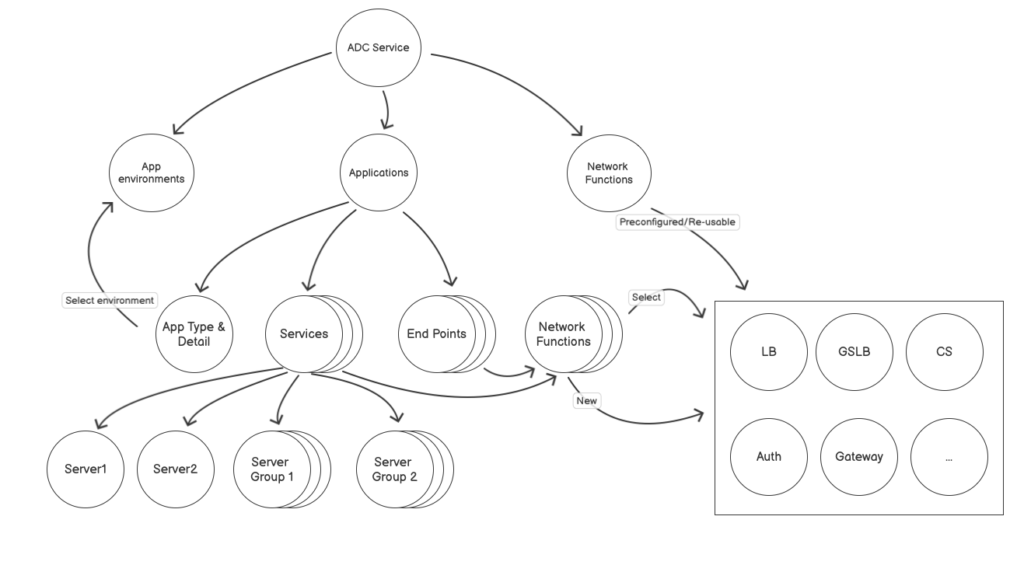
At the start, I took time to understand a new domain and create relationships with Principal Architects and Product Managers. The diagram below is a rough visual interpretation of my initial understanding of the different sub-systems within ADS that, combined, met the goals and desired outcomes of leadership.

As my relationships with stakeholders and understanding of the product direction grew, it became apparent that the desired solution wasn’t feasible with the current IA structure. Saying that ADS IA had to be redesigned to build future use cases wasn’t an easy conversation. Below is the initial Information Architecture concept.

The diagram below shows where the team initially aligned on the design of the IA. After interviewing administrators who were familiar with ADS and addressing their workflows, we were able to iterate and elevate the most important features. Network functions (NF) were the initial building blocks to create the ML models and AI feedback system. NF were reusable across any application and the analytics are shown in many primary and secondary views. Giving the administrator one centralized location to change the NF was a way to streamline their workload.

The IA called for first level left navigation. This gave a lot more vertical space and was in accordance with the consistency goals the design team had across the product line.

The end result of the IA changes brought a lot of clarity to the product and helped align product management, design, and engineering on our shared mission. Additionally, we reskinned the product in the new Citrix jUIce design system. During this process, I worked closely with the design system teams and collaborated on component creation in Figma.
Action Policies AI/ML Framework
Two founding values in ADS were: (1) make analytics and configuration options pervasive at any level that made sense, and (2) trust is very hard to build – automate incrementally with users’ permission.
It was likely that users would want to feel in control of their ADS instance and solve problems manually as well as automate incrementally over time by delegating tasks to ADS as they are comfortable.
I designed the Universal Userflow that helped align the team in understanding the importance of the administrator who needs to understand and trust the context of an issue as well as make relevant decisions based on real-time insights provided by ADS.

There was a critical need for a feedback loop notifying the administrator of system changes or when thresholds were breached. Elevating actionable insights into a central location was a key problem. I often used the driving question below as a way to align the team on the core problem and its design solution.
“How will the administrator know ADS is doing its job and showing value to them?”
Talking about AI/ML is exciting but it can get confusing, especially with a new data model in a new product. I created the diagram below to help align the team’s understanding. When I created this diagram, we were working building the third tier: Analytics, Metrics, Segments and Training Data.

ML relies on massive amounts of data. Providing a central location for a user to observe and act on insights provided by ADS was critical in getting the customer to use the product more often, which fulfilled the need of product-led growth and also helped to track their preferences, enabling better ML insights in the future.
One goal of ADS was to make much of the core contents reusable within each app it was supporting. Metaphors and sayings like “building with Legos” or “when ordering at a restaurant, the person doesn’t care about each and every ingredient, just the dish served at their table” were used often. In ADS, NF are like ingredients that make up a meal. They can be reused in different apps and changed in or out over time as the meal (or menu) evolves. For instance: if thresholds are breached or security needs to be strengthened, administrators can alter some of the parameters of the NF and deploy it to all apps that consume it.

User Research
After enough design progress was made, I started to validate the primary administrator workflow and dashboard concepts. I conducted an initial screening survey and then lead 14 remote-moderated interviews for concept testing and finished with seven usability tests for follow-up validation.
Findings
- 44% of customers think “noisy alerting” is the main frustration they have with their current monitoring tool
- Alerting outside their monitoring tool is the first touch point administrators have to start proactively troubleshooting end-user issues and configuration problems
- General administrator workflow was effective for administrators’ primary tasks
- Users loved the reusable aspect of NF and configurable dashboards
End Result
- 85% primary task success rate on launching a new app and re-configuring existing app
- 100% of the administrators felt the tool was something they would use regularly with their teams

- Eventually, we planned to build the Universal Notification feed and focus on end-user personalization

